步进电机驱动器的使用说明



二、步进电机驱动器的使用说明
本驱动器为M415B细分驱动器,适合驱动中小型的任何1.5A相电流以下的两相或四相混合式步进电机。PUL为脉冲信号,通过控制脉冲的频率来控制步进电机的运行速度,DIR为方向控制。通过细分设定来确定步进电机旋转一圈的脉冲数。


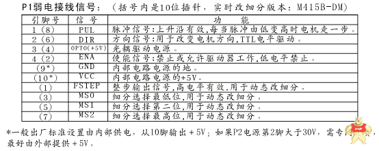
2.引脚信号功能的详解


3.电气特性

4.细分和电流设定

细分设定

改变驱动器的细分倍数,可改变电机旋转一圈所需的脉冲数
电流设定


对于同一电机,电流设定值越大时,电机的输出力矩越大,但电流大的同时电机和驱动器的发热也比较严重,所以一般情况是把电流设成供电机长期工作时出现温热但不过热的数值。
注意:电流设定后请运转电机15~30分钟,如电机温升太高,应降低电流设定值。