RC137紫光硬齿面减速机
ZIK紫光产品行销全国各地,出口全球各地区,在美国、欧盟、等






易卖工控网(www.ymgk.com)提供”RC137紫光硬齿面减速机”,产品详情:品牌/厂家:紫光、型号:RC137、成色:全新、货期:现货 1天内发货、保修:350天,更多产品详情就上易卖工控网。
RC137紫光硬齿面减速机--紫光硬齿面减速机四大系列减速机FC KC RC SC,采用模块化设计,传动比覆盖范围广,分配精细合理从07-167共14种机座规格,传动功率范围0.09KW-160KW外形设计适合全方位的***安装配置传动比较***,范围覆盖1.30-289.74,可根据需要任意选取齿轮经高精度磨齿机磨削加工,传动平衡、噪音低、级间效率达98为特殊低速场合专门设计的双联体减速机,将RC减速机的传动比拓展至27000.

RC137紫光硬齿面减速机的优点:
1.采用锥面包络传动原理
2.先进的耐磨材料
3.性能优越、结构紧凑、体积小、效率高;
4.安装简易、易于维护检修;
5.传动比范围大、扭矩大、承受过载能力高;
6.运行平稳、噪音低、经久耐用;
7.适用性强、安全可靠性大。

紫光硬齿面减速机的特点:
1、减速电机结合国际技术要求制造,具有很高的科技含量。
2、节省空间,可靠耐用,承受过载能力高,功率可达3.7KW以上。
3、能耗低,性能优越,减速机效率高达95%以上。
4、振动小,噪音低,节能高,选用***段钢材料,钢性铸铁箱体,齿轮表面经过高频热处理。
5、经过精密加工,确保定位精度,这一切构成了齿轮传动总成的齿轮减速电机配置了各类电机,形成了机电一体化,完全保证了产品使用质量特征。
6、产品采用了系列化、模块化的设计思想,有广泛的适应性,本系列产品有极其多的电机组合、安装位置和结构方案,可按实际需要选择任意转速和各种结构形式。

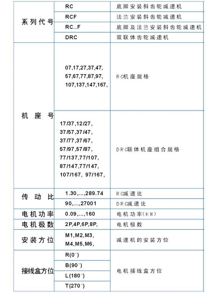
紫光硬齿面减速机传动比:
RC..减速机:1.30..............289.74
DRC...减速机:90.....27001
电机功率:0.09KW160KW电机级数:2P.4P.6P.8P
DRC :双联体齿轮减速机
紫光硬齿面减速机广泛应用于冶金矿山、起重运输、建材化工、纺织塑料、轻工***、环保等领域。公司拥有大模数滚齿机、***精密蜗杆磨床、数控座标镗床、磨齿机、加工中心,渗碳氮化炉、齿轮检测仪等专业化配套设施与检测设备,保证了产品的质量。
紫光成立于1997年,经过十多年来的快速发展,已经成为动力传动制造行业规模化、专业化和制造工厂。ZIK紫光的各类产品,已经在全国各地区、各行业得到了广泛应用。ZIK紫光产品行销全国各地,出口全球各地区,在美国、欧盟、等南亚等地区,得到了用户广泛的认同,深受用户好评。
紫光硬齿面减速机的故障及检测接安装注意事项:
1、使用前请先行确认减速电机外观是否破损?是否有漏油现象?
2、请先行确认减速电机使用电压。电压不稳定时可加装稳压器。
3、请先行确认购买减速电机规格与设计规格是否相符?
4、请确认固定机座,以避免运转传动时松脱。
5、若使用链轮,皮带轮,联轴器……等附件,需依照相关规定确实安装。
发布询价成功